Инструкция и схема простого зарядного устройства для автомобильного аккумулятора своими руками

В продаже сегодня можно встретить множество различных зарядных устройств для автомобильных аккумуляторов. Они различаются между собой как по цене, так и по техническим характеристикам. Но для того, чтобы стать обладателем ЗУ, необязательно идти в магазин и покупать прибор, ведь если у вас есть знания в области электроники, соорудить такое устройство не составит труда. Схема зарядного устройства для автомобильного аккумулятора, а также инструкция по изготовлению ЗУ представлена в этой статье.
Описание схемы
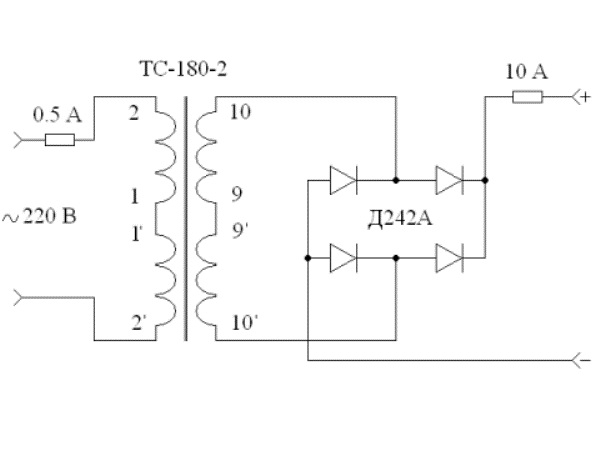
Для начала рассмотрим особенности, касающиеся схемы ЗУ для АКБ. Как сказано выше, для того, чтобы сделать зарядное устройство для батареи автомобиля своими руками, вы должны обладать простейшими знаниями в области электротехники. Схема простого зарядного устройства включает в себя несколько компонентов, одним из основных является трансформаторное устройство. Этот девайс не так легко найти в продаже, целесообразней будет извлечь из старого телевизора, в данном случае для изготовления ЗУ мы будем использовать трансформатор ТС 180. Найти такое устройство можно на рынке, где торгую старыми запчастями от бытовой техники.

Схема для изготовления самодельного ЗУ
Трансформаторный узел должен быть оснащен двумя вторичными обмотками, который рассчитаны:
- на напряжение 6.4 В;
- на ток, составляющий 4.7 А.
В том случае, если вы подключите последовательно обе обмотки, то на выходе получите 12.8 вольт. Для зарядки полностью разряженного аккумулятора этого может не хватить (в данном случае потребуется не меньше 14 вольт), но для подзарядки, а также зарядки не сильно разряженных АКБ этого напряжения хватит.
Если вы хотите все сделать правильно по схеме, то выводы 9 и 9′ необходимо соединить друг с другом, для этого используется толстый провод. А вот к контактам 10 и 10′ нужно будет припаять диодный мост, для этого применяется аналогичный провод. На схеме вы можете увидеть обозначение Д242А — это диодный мост, который состоит из четырех компонентов.
Руководство по изготовлению
Для изготовления зарядки автомобильного аккумулятора своими руками из инструментов вам потребуется только паяльник с расходными материалами, текстолитовая плита, а также провод с вилкой для бытовой розетки. В принципе, может использоваться любая схема зарядного устройства для автомобильного аккумулятора, но мы опишем процесс на наиболее простом варианте (автор видео об изготовлении простейшего ЗУ в домашних условиях — канал SDELAJ SAM).
Этапы
Итак, чтобы соорудить прибор своими руками, вам нужно будет выполнить следующие действия:
- Для начала займемся диодными элементами. Монтаж диодов осуществляется на радиаторные устройства. Сам радиатор можно вытащить из старого компьютера — он установлен непосредственно на процессоре. Диодный мост необходимо собрать на подготовленном текстолите, причем учтите, что размер плитки определит габариты самого ЗУ.
- Когда с диодами разберетесь, переходите к следующему этапу — теперь мы будем работать с трансформатором, вернее, с его обмотками. Первичные обмотки подключаются последовательно, причем между выводами 1 и 1′ необходимо будет поставить перемычку, для этого используется паяльник. Далее, тем же паяльником нужно припаять провод с вилкой для бытовой розетки, провод припаивается к выводам 2 и 2′. Если вы хотите, чтобы устройство работало надежно, вам нужно будет также дополнить цепь предохранительными элементами — для вторичного участка цепи подойдет устройство на 10 ампер, для первичного — на 0.5 А.
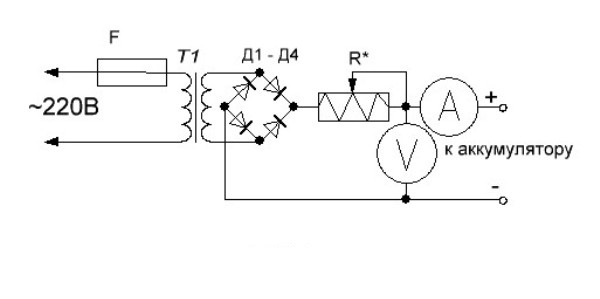
- Затем, в соответствии с имеющейся схемой, вам нужно будет припаять провода с зажимами, которые будут подключаться к аккумуляторной батарее. Чтобы изготовленный своими руками прибор работал без перебоев, сечение проводов должно составлять не меньше 2.5 мм.
- На завершающем этапе вам нужно будет ограничить зарядный ток, чтобы он не разрушил конструктивные элементы аккумулятора. Для ограничения тока необходимо подключить 112-вольтную лампу мощностью не более 60 Вт. Этот элемент следует вмонтировать в место разрыва отрицательного провода. Помните о том, что чем ниже будет мощность лампы, тем, соответственно, будет ниже и зарядный ток. Для контроля работоспособности основных характеристик сооружаемого своими руками прибора в цепь можно добавить амперметр.
Фотогалерея «Другие схемы для изготовления ЗУ»


Особенности зарядки АКБ самодельным ЗУ
Как правильно заряжать автомобильный аккумулятор с помощью самодельного прибора?
Процесс зарядки будет идентичным использованию фирменного ЗУ, но есть определенные нюансы, которые нужно учитывать:
- Во-первых, ни в коем случае нельзя перепутать полярность при подключении, в противном случае это может привести к разрушению пластин внутри АКБ. Положительный зажим всегда подключается к плюсу АКБ, а отрицательный, соответственно, к минусу.
- Во-вторых, никогда не проверяйте самодельное ЗУ на искру. Если вы решите замкнуть провода на выводах батареи, это может привести если не к выходу прибора из строя, то к его возможным неисправностям в будущем.
- В-третьих, запомните — когда зарядный прибор подключается к АКБ, он должен быть отключен от бытовой сети. Только после того, как вы соедините зажимы с аккумуляторными выводами, вилку от ЗУ можно будет включить в розетку.
- Если говорить о разработке самого зарядного прибора, то в ходе работ, а также его использования нужно быть наиболее аккуратным. При эксплуатации девайса необходимо руководствоваться всеми нормами безопасности. Как показывает практика, уже не раз происходили случаи, когда люди, допуская ошибки в ходе разработки и сборки прибора, не только выводили из строя АКБ при подключении, но и сами травмировались. Так что все действия осуществляйте в соответствии со схемой.
- Так как вы станете обладателем самодельного ЗУ, в ходе использования за ним в любом случае необходимо следить. Не уходите из дома, пока прибор включен в сеть и заряжает аккумулятор.
Видео «Пример изготовления самодельного ЗУ»
Пример сборки простейшего ЗУ в домашних условиях описан на видео ниже (автор — канал AKA KASYAN).
