Рефрижератор Mitsubishi tu 73 Коды Ошибок – Модуль датчиков
Ошибка P0606 — Модуль управления двигателем/модуль управления силовым агрегатом – неисправность процессора
Ошибка P0606 указывает на неисправность процессора модуля управления двигателем (ECM) или модуля управления силовым агрегатом (PCM).
Модуль управления силовым агрегатом (PCM) иногда называют модулем управления питанием или модулем управления двигателем (ECM). Все эти названия означают одно и то же. PCM контролирует работу двигателя и электрической системы автомобиля.
При запуске двигателя автомобиля PCM выполняет самопроверку, чтобы убедиться в том, что все компоненты двигателя работают надлежащим образом. Если в ходе самопроверки выяснится, что процессор PCM неисправен, в памяти компьютера сохранится код ошибки P0606.

Коды ошибок Мерседес. Расшифровка ошибок Mercedes
- Загорание индикатора Check Engine на приборной панели автомобиля
- Загорание контрольной лампы, указывающей на неисправность антиблокировочной системы тормозов
- Проблемы с запуском двигателя или переключением передач
- Заглохание двигателя при остановке автомобиля
- Пропуски зажигания в цилиндрах двигателя
- Увеличение расхода топлива
- В редких случаях, отсутствие каких-либо явных симптомов
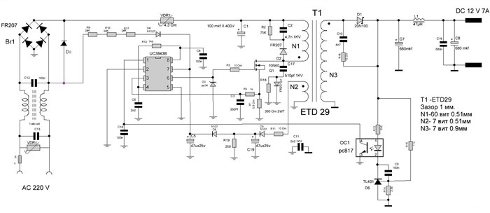
DL501 (0B5) Руководство по ремонту, типичные неисправности, обслуживание Активные элементы первичной цепи следующие. Коммутационный транзистор Q1 и с ШИМ (широтно импульсный модулятор) контроллер. Транзистор преобразует постоянное выпрямленное напряжение 310В в переменное. Оно преобразуется трансформатором Т1 на вторичной обмотке в пониженное выходное.
Внешнее размещение
Блок в таком случае изготавливается в закрытом корпусе. Он может быть как отдельным элементом, так и совмещенным с ЭБУ двигателя. Встречается различное расположение модуля, например, в приборной панели либо подкапотном пространстве. Пример мозгов автоматической коробки передач показан на рисунке ниже.
Внутри трансмиссии находится большое количество датчиков. При выносе модуля управления за пределы корпуса коробки, возникает необходимость прокладки большого количества проводов. При этом важно, чтобы корпус АКПП оставался герметичным и трансмиссионная жидкость не просачивалась наружу.
Преимуществом такого решения является возможность размещения ЭБУ в любом месте. Это предохраняет электронику от воздействия высоких температур и агрессивной среды. Найти поломку и произвести ремонт при внешнем размещении также проще.

Ошибка P0606 — Модуль управления двигателем/модуль управления силовым агрегатом – неисправность процессора
Типы электронных блоков управления АКПП

Ремонт импульсных блоков питания: схемы, описание, неисправности
- Отдельно отвечающий за работу АКПП. В таком случае на устройство возложено управление только коробкой передач. Преимуществом является более низкая цена на фоне совмещенных блоков. Может размещаться как внешне, например, в салоне автомобиля или подкапотном пространстве, так и быть встроенным внутрь корпуса АКПП;
- Совмещенный с ЭБУ двигателя. Созданы для уменьшения узлов автомобиля и учета взаимодействия двигателя и КПП. Всей информацией оперирует общий процессор, выдавая одновременно команды двигателю и коробке передач. В результате получается более оптимизированная работа силовой установки, так как при формировании управляющих сигналов учитывается больше внешних факторов.
Сброс контроллера батареи (разблокировка): как запустить аккумулятор ноутбука, когда он ушел в защиту Для начала пробуем выставить барабаны при помощи диагностического оборудования.
Цены на ремонт импульсных БП
Но самое важное — есть ли схема на сгоревший блок питания. Если такая электрическая схема есть в доступе, то ремонт блока питания существенно упрощается.
Стоимость ремонта колеблется от 1000 рублей для простых блоков питания. Но достигает 10000 рублей для сложных дорогих БП. Цена определяется сложностью блока питания. А также сколько элементов в нем сгорело. Если все новые БП одинаковые, то все неисправности разные.
Например, в одном сложном блоке питания вылетело 10 элементов и 3 дорожки. Тем не менее его удалось восстановить, причем цена ремонта составила 8000 рублей. Кстати, сам прибор стоит порядка 1 000 000 рублей. Таких блоков питания в России не продают.

Насколько серьезной является ошибка P0606?
- Если сгорел варистор и предохранитель на входе или VCR1, то ищем дальше. Потому, что они так просто не горят.
- Сгорел диодный мост. Обычно это микросхема. Если есть защитный диод, то и он обычно горит. Нужна их замена.
- Испорчен конденсатор C1 на 400В. Редко, но бывает. Часто его неисправность можно выявить по внешнему виду. Но не всегда. Иногда внешне исправный конденсатор оказывается плохим. Например, по внутреннему сопротивлению.
- Если сгорел переключающий транзистор, то выпаиваем и проверяем его. При неисправности требуется замена.
- Если не работает ШИМ регулятор, то меняем его.
- Замыкание, а также обрыв обмоток трансформатора. Шансы на починку минимальны.
- Неисправность оптопары — крайне редкий случай.
- Неисправность стабилизатора TL431. Для диагностики замеряем сопротивление.
- Если КЗ в конденсаторах на выходе блока питания, то выпаиваем и диагностируем тестером.
Работа импульсного блока питания При совмещенном изготовлении ЭБУ, практически невозможно использовать размещение устройства внутри коробки передач, поэтому количество шлейфов, идущих в блок управления увеличивается. Это, в свою очередь, не лучшим образом сказывается на надежности системы. Провода в шлейфе имеют тонкое сечение, что вызывает частые их повреждения.
