Как определить емкость аккумуляторной батареи и проверить параметр автомобильного аккумулятора

Основные технические параметры автомобильной АКБ значительно влияют на возможность запуска двигателя машины. Один из таких параметров является емкость. Что это за характеристика, как определить емкость аккумуляторной батареи и как при необходимости ее восстановить — ответы на эти и другие вопросы вы можете найти ниже.
Полезные сведения для автовладельцев о емкости автомобильного аккумулятора
Емкость автомобильного аккумулятора является наиболее значимым и основным показателем в работе АКБ, этот показатель измеряется в ампер-часах. Номинальное значение этого параметра должно быть указано в сервисной книжке к автомобилю, а также на корпусе батареи.

Расчет и определение
Как проверить эту характеристику? В учетом данного показателя автовладелец может выявить величину силы тока аккумуляторной батареи, в соответствии с чем происходит разряд АКБ до минимально допустимого напряжения, которое должно быть равно 10.8 вольт. Если на этикетке АКБ указывается параметр в 72 Ач, это говорит о том, что данный девайс позволяет выдавать около 3.6 ампер тока на протяжении двадцати часов. Когда данный цикл закончится, значение напряжения упадет примерно до 10.8 вольт.
Формула определения емкости — Cp = Ik * t, в данном случае:
- Cp — непосредственно значение емкости, которое нужно вычислить;
- k — параметр Пейкерта — ученого, рассчитавшего эту формулу;
- t — значение времени.

Число Пейкерта представляет собой постоянное значение для выявления типа аккумулятора. В частности, если речь идет о свинцовых изделиях, то в данном случае это значение может варьироваться в районе 1.15-1.35. В любом случае, этот параметр можно выявить в соответствии с номинальной емкостью АКБ.
Также рассчитать необходимый параметр можно и в соответствии с формулой E = En (In/I){p-1}, в данном случае:
- En — номинальная характеристика;
- Е — реальная величина;
- In — характеристика тока разряда.
При вычислении следует учитывать и такую величину, как резервный параметр. В частности, речь идет о временном промежутке, в течение которого аккумулятор может питать электрооборудование и все потребители энергии при отключенном генераторном устройстве. Как правило, для вычисления используется величина в 25 ампер.
Нужно учитывать, что расчет значения емкости должен осуществляться с учетом разных конструктивных и технических особенностей АКБ. В данном случае речь идет об условиях эксплуатации, значении объема активной составляющей, а также о параметре толщины пластин, установленных внутри конструкции. Кроме того, на емкость АКБ также влияют и значение разрядного тока с температурой раствора рабочей жидкости в банках.
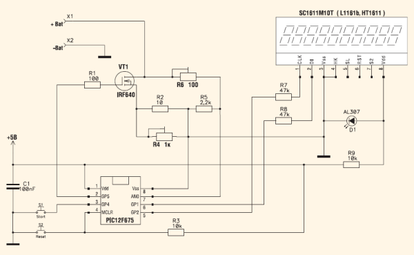
Фотогалерея «Схемы для измерителей емкости»


Особенности проверки
Если с расчетом все понятно, то перейдем к вопросу проверки. В любом случае, диагностика производится в соответствии с информацией, указанной ниже. Как вариант, для тестирования можно приобрести специальный измеритель, а сама диагностика может быть произведения путем проведения КТЦ (контрольного тренировочного цикла).
Измеритель можно соорудить и своими руками, для этого вам понадобится специальная схема, приведенная выше. Также следует отметить, что для сборки измерителя потребуется сопротивления, котором можно рассчитать по формуле R = U/I, где U — это параметр напряжения батареи, а I — это значение разрядного тока.
Чтобы соорудить измерительный девайс, который покажет наиболее точные результаты диагностики, нужно правильно подобрать значение разрядного тока. Оно выбирается с учетом номинальной емкости батареи и цикла разряда, последний может составить 10 или 20 часов, в зависимости от аккумулятора. На практике же для разряда АКБ можно использовать обычную лампу с соответствующей мощностью (автор видео — канал transistor815).
Основные аспекты восстановления
Если вы произвели замер необходимого параметра и решили, что ваш аккумулятор нуждается в восстановлении, то выполнить такую задачу можно либо с помощью специалистов, либо самостоятельно. Процедура восстановления не займет много времени, но нужно учитывать, что все следует делать правильно, в соответствии с действиями, описанными ниже. В противном случае есть риск просто уничтожить АКБ.
Итак, как восстановить автомобильный аккумулятор:
- В первую очередь вам потребуется новый, свежий раствор электролита, значение его плотности должно быть не более 1.28 г/см3. Эта жидкость является рабочей для любого обслуживаемого аккумулятора (кстати, в не обслуживаемых батареях восстановить емкость не получится). В растворе электролита необходимо растворить десульфатизирующую присадку, которая позволит в будущем избежать возможной сульфатации пластин в конструкции. Учтите, что для полного растворения присадки в растворе понадобится не менее двух суток. Также желательно учитывать все моменты и нюансы, которые указаны в инструкции к присадке.
- Затем, по прошествии 48 часов в банки аккумуляторной батареи необходимо залить свежий раствор рабочей жидкости. Для диагностики показателя плотности вам потребуется ареометр, с его помощью производится замер характеристики. Как сказано выше, в результате манипуляций с присадками плотность должна быть около 1.28 г/см3.
- После выполнения этих действий необходимо будет подключить к батарее щупы от зарядного устройства, при этом учтите, что сами банки на АКБ закручивать не нужно. Для того, чтобы процедура восстановления была выполнена правильно, автомобильный аккумулятор необходимо будет зарядить и разрядить как минимум два раза. При этом для заряда следует использовать минимальный ток, его показатель должен составлять не выше 10% от максимального. В процессе восстановления емкости жидкость в банках не должна закипать или греться, это приведет к нежелательным последствиям. В том случае, если показатель напряжения в результате заряда увеличится до 13.8 вольт, вам надо будет произвести диагностику плотности электролита.
- Когда циклы разряда и заряда будут завершены, нужно будет произвести корректировку рабочей жидкости, для этого опять нужно будет проверить ее плотность. Если ее показатель не дотягивает до номинального, то в банки конструкции следует добавить дистиллированной воды. Как сказано выше, оптимальный показатель плотности должен быть 1.28 г/см3.
- На следующем этапе, когда плотность будет выравнена, надо будет еще раз разрядить АКБ. Для разрядки используется обычная лампа или резистор, при подключении показатель тока следует установить в 1 ампер. Если же вы разряжаете батарею от мотоцикла, в которой 6 вольт, то ток снижается до 0.5 ампер. В данном случае вам надо будет ждать, пока характеристика напряжения не упадет до 10.2 вольт, но перед этим не забудьте засечь точно время с того момента, как была подключена нагрузка. В итоге полученные данные следует умножить на время, при котором осуществлялся разряд.
Если в конечном итоге данный показатель оказался значительно ниже нормированного, то процесс разрядки и зарядки автомобильной батареи повторяется еще раз. Этот шаг должен повторяться до того момента, пока характеристика емкости не будет соответствовать стандарту или как минимум, пока не приблизится к нему. - После выполнения всех этих действий процесс может считаться оконченным, а в рабочую жидкость можно добавить еще немного десульфатирующей присадки.
Видео «Как своими руками восстановить емкость очень старой АКБ»
Есть ли смысл заниматься восстановлением этой характеристики в изделии, которому более 10 лет — наглядная инструкция по выполнению этого процесса приведена в ролике (автор видео — канал transistor815).
